


開關電源的八種布局講解
其實對于一個開關電源工程師而言PCB的繪制其實是對一款產品的影響至關重要的部分,如果你不能很好的去布局,整個電源很有可能不能正常工作,最小問題也是穩波或者EMC過不去。
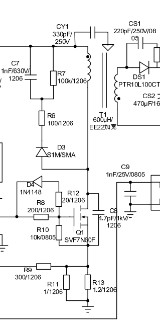
這是一組成品開關電源,模組,今天以這個電源模組的設計重點跟大家聊聊。
經驗一:安規走線間距
這個是寫在協議里面的,如果你不按照這個做,耐壓測試一定是過不了的,因為高電壓,會直接空氣擊穿。 注意保險絲之前的距離是比較遠的,要求3mm以上,這就是為啥保險絲都會放在電路最前端的原因。
第二個要注意的是就算安規沒有寫,如果兩根走線太近,正常工作也依然會擊穿的,兩根1mm間距的PCB外層耐壓是200V, 所以一般220v交流或者310V直流的走線距離至少2mm以上,一般都是在2.5mm以上的。
這些器件都是有安規要求的,說白了,就是兩個器件有最小尺寸需求的,太小的器件其實是不可能過安規的, 這就是所謂的開關電源PCB工程師實質上是帶著鐐銬在跳舞的原因。
開關電源變壓器的骨架,同樣是為了符合安規所以要有嚴格的把關。尤其是初級,到次級的距離,小功率變壓器是必須飛線的。
飛線的長度也要被管控,如果飛線太短,耐壓可能會受到影響,而如果飛線太長,會有可能對外輻射電磁信號,EMC過不了,所以需要在規格書里面詳細寫清楚, PCB繪制的時候,飛線的焊盤一定要注意,不能太妖孽。
經驗二:電流走向
這個其實很少有真的被提及,其實原因也很簡單。很多人不注意啊。

注意這里保險絲之后,接壓敏電阻VR1再接x2電容的走線,完全是繞了一個彎這是為什么?
理由很簡單,不讓電流在PCB上面有回頭路可以走。電流只走阻抗最小的部分,如果直接覆銅,必經的元器件就有可能會被跳過,所以這樣做不可以。
同樣的,這里的電解電容,一樣是為了避免電流繞過必經的電容,直接流到負載上。
雖然畫法不同,但是實際起到的作用是一樣的。
這就是一個錯誤的案例,紅色L火線先接了共模電感,再接的x2電容,共模電感到x2電容的這段線就會產生一個奇妙的現象,電流來回走,變成了一根天線,x2電流充電的時候,導線內部電流是正向,電容放電的時候,導線內部的電流是反向的,這不是天線是什么?
經驗三:最小高壓主電流回路

這就是實際布線時候的布局,大家可以參考一下,JT1是飛線,直接把310V正電壓引入了變壓器。
經驗四:獨立電壓采樣走線
開關電源的采樣電壓一定要和開關電源的大電流走線分開。要從開關電源輸出電源的最末端去獨立拉線采樣,這樣可以避免負載電流對采樣線上形成的干擾。
采樣電路在最末端。直接從負載輸出端取電壓,采樣走線上不走大電流,避免了各種采樣誤差。
經驗五:PCB載流能力
眾所周知PCB的過電流能力是有限的,但是PCB上的電流究竟能過多少呢?
上面這個表格可以給你一個詳細的參考。看過表格,你應該知道了對于小功率開關電源而言,高壓側的走線完全沒有必要搞的很粗, 除非是為了為器件提供散熱,否則1mm一般是足夠的,最多2mm多數情況都能夠勝任了。
但是對于低壓側,大電流怎么辦?
一方面是增加線寬,一方面是通過去掉部分阻焊層,并在鋼網層制造窗口,讓導線上錫水。導線的載流能力就會得到相應的增加。 (注意一定要在Paste鋼網層開孔,否則不會真的上焊錫的,切記切記)
經驗六:PCB過孔散熱的技巧
許多時候我們需要通過PCB線路板來散熱,這個時候我們會打一些過孔,然后把熱量傳遞到PCB的反面去。
這時候有一個小技巧,那就是孔塞可以增加熱傳導的效率,但是孔塞有一個常見最大孔塞直徑,一般是過孔直徑不大于0.45mm、我保險一點一般都是取0.4mm直徑
經驗七:放電管的繪制
一般在開關電源的高壓側與低壓側之間會有一個放電管,用來釋放靜電。
許多工程師都會最后在PCB Layout的時候手工繪制。
而我的建議是直接做成一個封裝,然后和PCB關聯調用,這樣不會破壞PCB的聯動性。
只是說你需要繪制兩個異形封裝罷了。還算比較容易。
注意這里只需要去掉阻焊層,千萬不要在中間繪制鋼網層,因為這里是不需要上錫的,只有焊盤需要上錫
經驗八:元器件封裝
一般而言,元器件一律按照IPC-SM-782A封裝標準制作,對于個別需要承受高壓的采樣電阻單獨對待,因為電阻焊盤之間的間距和耐壓有關, 所以焊盤需要適當拉開一些,但是同時又不能拉的太開,避免不必要的焊接不良率。
這是控制器用來直接連接高壓的采樣分壓電阻,如果間距不符合要求,很有可能就會耐壓不夠擊穿。 貼片電阻器也是有耐壓的,不過耐壓不夠就要加大封裝。
這些差不多就是在開關電源設計時候的,全部PCB繪制經驗了。
說實話,開關電源的繪制一路被人忽悠過來,這里面半桶水的人太多了,很多都是玄學,而這些都是相對來說算是靠譜一些的,試驗后驗證過的經驗,這也是那些開關電源制作大牛們的血淚教訓,很多時候他們當然不希望別人知道,這也沒有辦法,今天分享出來就是希望能有更少的人去走這些彎路,能給大家一些幫助。
上一篇:安規電容的更換對開關電源的影響
下一篇:開關電源的電磁兼容性系統設計


